【學習重點】
- 肥胖導因:飲食習慣不良、身體活動力不足、睡眠習慣不良、家族病史、本身病史。
- 如何預防兒童肥胖:飲食型態改變、運動及生活形態改變。
- 衛福部建議,除了配合學校的體育活動外,運動種類可選擇有氧適能活動、柔軟度活動及肌肉適能活動(如:爬樓梯、跳繩、伏地體身),採少量多次。
- 改善兒童肥胖之方式:加強性預防、結構式體重管理、全方位跨領域團隊介入、轉介醫療院所。
- 定時監測兒童身高體重、身體檢查,且培養規律生活型態、運動習慣甚為重要。
一、前言
肥胖是指體內的脂肪組織佔體重的比率過高的情形,基於「身體質量指數(BMI =體重[公斤]除以身高[公尺]的平方)」WHO建議採用 BMI 作為肥胖指標,因為兒童及青少年處生長發育年紀,身高及體重會有變動,所以參考衛福部公布之「兒童及青少年生長身體質量指數(BMI)建議值」,當身體質量指數超過該年齡層的85百分位時為過重,超過95百分位時為肥胖,如表一。
二、導致兒童肥胖原因
- 飲食習慣不良

- 身體活動力不足

- 睡眠習慣不良

- 家族病史、本身病史

三、如何預防兒童肥胖
- 飲食型態改變



- 運動及生活形態改變
衛福部建議,除了配合學校的體育活動外,運動種類可選擇有氧適能活動、柔軟度活動及肌肉適能活動(如:爬樓梯、跳繩、伏地體身),採少量多次,如:
- 每週3次,每次30至60分鐘,每週需210分鐘中等費力程度身體活動,如:健走、游泳、羽毛球、桌球、跳舞等。
- 避免長時間固定同一種運動,運動項目如表四。
- 降低坐式生活型態,使用電腦、手機觀看電視小於每日2小時。
- 睡眠時間6-12歲兒童要有9-10小時;青少年要有8-10小時。
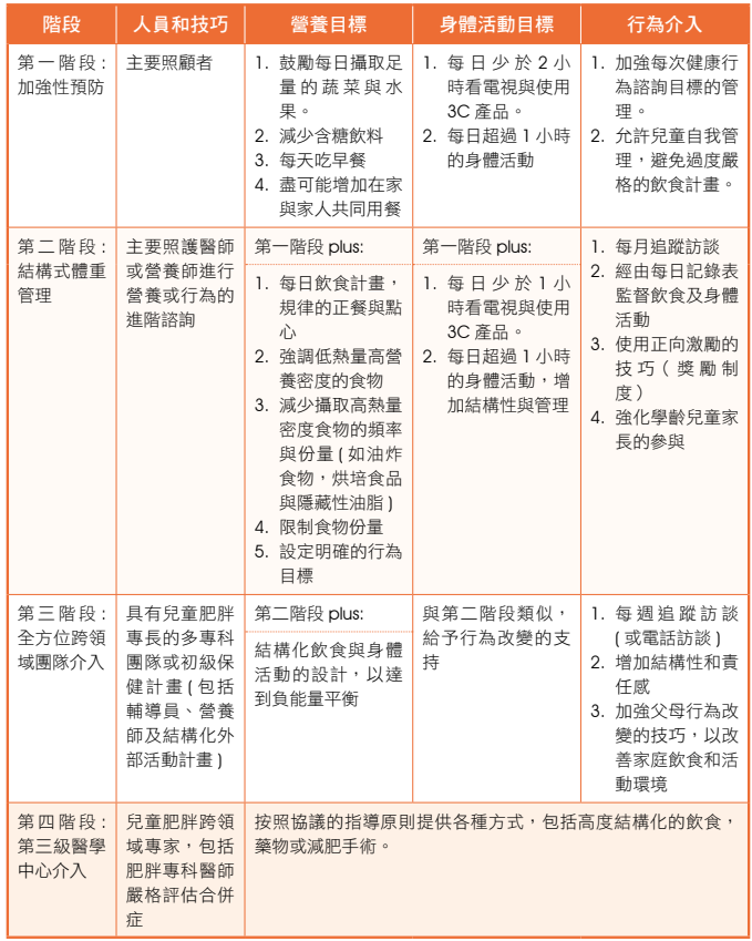
四、改善兒童肥胖之方式
建議採取漸進式四個階段:
五、結論
肥胖型態對於兒童身體產生疾病相關性密不可分,對於青少年更有身體心象問題、自信心降低,因此,定時監測兒童身高體重、身體檢查,且培養規律生活型態、運動習慣甚為重要,而若因肥胖造成三高等疾病,須醫療處置介入,配合醫療人員治療及衛教。
五、參考資料
- 游京諺、黃永寬(2020)•學齡前兒童睡眠與肥胖之探討•運動知識學報,17(2),167-174。
- 衛生福利部國民健康署(2021,7月12日) •兒童肥胖防治• https://www.hpa.gov.tw/Pages/List.aspx?nodeid=4129
六、圖片來源
- https://www.irasutoya.com/